原房主跳楼身亡!北京一法拍房出现“死亡备注”!起拍价143.6万
8月26日,记者从阿里资产拍卖平台上获悉,位于北京顺义区一商品房,原房主从屋内跳楼后当场死亡,该房屋将于8月28日上午10点迎来第二次司法拍卖。
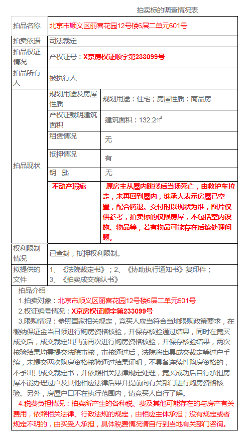
拍卖页面显示,该商品房建筑面积132.2平方米,房屋评估价为256.4万元。第一次拍卖的起拍价为179.5万元,因无人报名而流拍。此次是第二次拍卖,起拍价为143.6万元,比上一次降低了近36万元。

据拍卖网站公开信息,房产位于北京市顺义区丽喜花园12号楼6层二单元601号,原房主从屋内跳楼后当场死亡,由救护车拉走,未再回到屋内,继承人表示房屋已空置,配合腾退。交付时以现状为准,图片仅供参考,拍卖标的仅限房屋,不包括室内设施、物品等,若有物品可能存在后续处理问题。
截止27日上午10时许,该房产拍卖信息显示0人报名,但有154设置提醒,围观人数超过4000次。

图源阿里资产网站
来源:南方都市报
版权声明:如无特殊标注,文章均为本站原创,转载时请以链接形式注明文章出处。









评论