2025年中国轻量化垂钓装备行业标准白皮书(附下载)

公众号【资源小火锅】每日分享前沿报告!

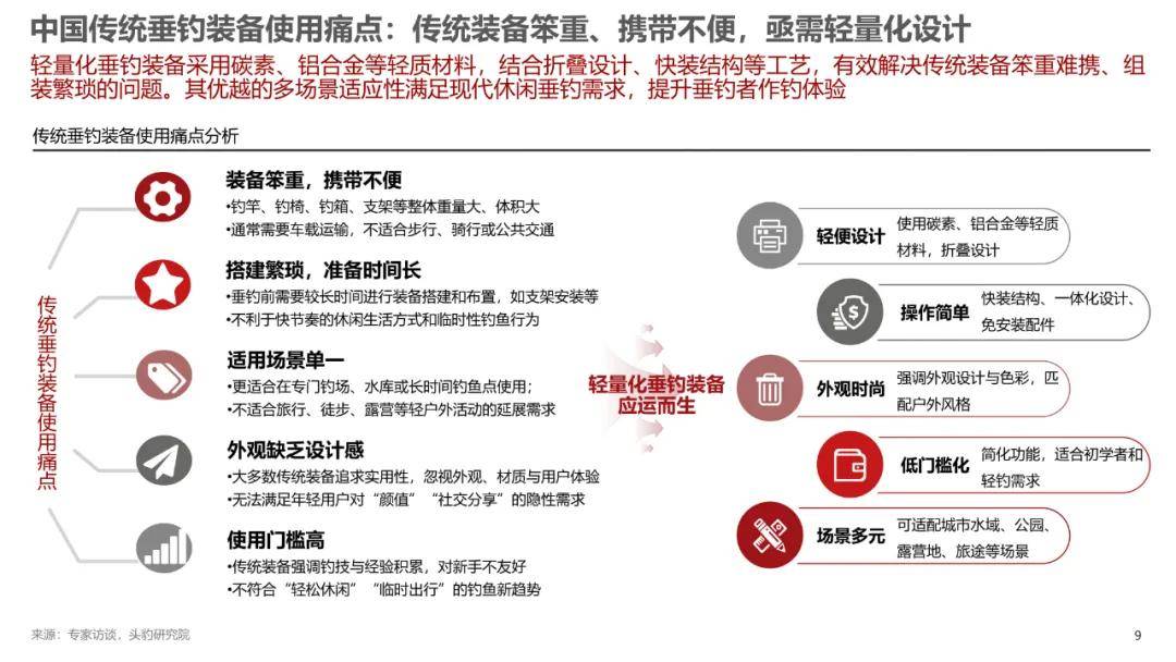
第一章:中国轻量化垂钓装备行业综述
中国轻量化垂钓装备概述:轻量化垂钓装备通过材料升级与结构优化,显著减轻重量、缩小体积,兼顾功能平衡与操作简易等特点,满足年轻钓友碎片化垂钓及轻户外生活对便携性的需求。
中国轻量化垂钓装备发展历程:轻量化垂钓装备经历材料与技术双轮驱动,从单品革新迈向轻量化全体系装备方案,当前正朝材料融合、智能集成与场景细分三大趋势发展,以持续提升垂钓体验与专业化水平。
中国轻量化应用现状:轻量化技术通过结构创新与材料优化,显著提升垂钓装备的便携性与性能,碳纤维、航空铝合金、EVA泡棉和高密度聚乙烯等材料共同推动装备向更轻、更强、更耐用方向发展。
中国轻量化垂钓装备市场规模:轻量化垂钓装备借助都市青年与亲子场景渗透、休闲方式变革及垂钓旅游融合带动,正在加速市场扩容,2024年市场规模达96亿元,预计至2029年达254亿。
第二章:中国轻量化垂钓装备产业分析
展开全文
中国轻量化材料:中国碳纤维产能持续扩大,行业集中度提升,需求主要聚焦清洁能源和体育领域。铝合金产量领先,钛合金应用受限,镁铝合金兼具轻质与耐腐蚀性,成为重要轻量化材料。
中国轻量化垂钓装备产品:鱼竿产品已依托复合材料创新与精密加工工艺突破,已完成轻量化技术转化,钓箱、钓椅、钓伞等垂钓配套装备的轻量化研发正在加速突破。
中国轻量化垂钓用户画像:中国垂钓运动人群呈现年轻化特征,25-44岁群体占比达46%;消费结构呈"哑铃型"分布,主力客群年消费 1,000-3,000元,其中月入5,000-10,000元人群构成核心消费圈层。
中国轻量化垂钓用户偏好:当前轻量化垂钓消费市场呈现大众体验与硬核需求并存的结构性分化,内陆淡水场景占据绝对主导地位,垂钓消费动机正从技能型向体验式加速转型。
中国轻量化垂钓装备消费现状:不同垂钓装备更新周期差异显著,受使用强度和损耗影响。轻量化装备线上占65%市场,覆盖全层级产品,线下35%注重体验与服务,形成线上线下互补格局。
中国轻量化垂钓用户需求:轻量化垂钓运动正从个体爱好向社交、家庭休闲演化,装备迭代聚焦便携收纳、智能集成、环保材料与跨界融合,满足多元化户外需求。
中国轻量化垂钓装备产品购买关注点:轻量化垂钓装备消费决策高度聚焦“重量轻”“便于携带”“功能性”,其中鱼竿与钓伞注重减重体验,钓椅强调便携收纳,体现用户对实用与便捷并重的偏好趋势。
第三章:中国轻量化垂钓装备产品标准介绍
中国轻量化垂钓装备产品适用标准:轻量化垂钓装备适用标准是在轻量化减轻钓手负担、提升操作灵活与持久性基础上,兼具便携性、 完整实用功能,采用轻质高强材料合理搭配,并通过工艺设计优化细节以提升性能。
产品重量维度解读:垂钓装备轻量化设计是提升垂钓体验、作钓效率与运动健康保障的核心要素,因其直接关联装备重量敏感度,并从人体工程学负荷优化、户外机动性增强、竞技响应速度提升及运动损伤预防等维度构建优势。
产品材质维度解读:鱼竿材质从传统竹材发展到玻璃纤维,再到碳纤维革命,碳纤维以其强度高、重量轻的优势,实现同强度下减重约50%,极大提升了鱼竿的性能和操控性,开启了高性能轻量化新时代。
产品功能维度解读:垂钓作为典型的休闲户外场景,其活动特性决定了产品功能仍是轻量化装备的核心评判维度。在此场景下,轻量化装备的价值不仅体现在物理层面的便携性,更在于其功能集成度对垂钓效率的直接影响。
产品工艺设计维度解读:轻量化垂钓装备工艺以材料科学为基础,结合精密制造、模块化设计及表面处理,通过碳纤维、陶瓷轴承等 先进技术,实现减重、强度、灵敏度与耐久性的均衡提升。
产品便携维度解读:轻户外市场中,轻量便携垂钓装备满足都市群体即兴出行和多样化需求,助力休闲娱乐与社交互动,推动产业链快速发展,有效响应年轻消费者对个性化愉悦与社群互动的需求。
第四章:中国轻量化鱼竿产品标准介绍
中国鱼竿类型介绍:鱼竿按照用途可分为手竿、海竿、矶钓竿、冰钓竿和筏钓竿,手竿又分为台钓竿和溪流竿。台钓竿作为现代淡水钓主流工具,以轻量化、灵敏度高与强腰力著称,广泛适用于竞技与休闲等多元化垂钓场景
中国轻量化鱼竿类型介绍:当前轻量化鱼竿主要集中于综合竿、大物竿等台钓类型和微物、远投、泛用等路亚竿类型,溪流竿天然具备轻便属性;相比之下,竞技竿、战斗竿受限于高性能要求,轻量化技术尚不成熟
中国轻量化鱼竿产品标准:轻量化鱼竿产品标准涵盖整体竿重、竿体材质种类及吨数、调性、便携性、重心位置、钓重以及其他轻量化工艺设计等多方面,旨在全面衡量鱼竿的轻量化程度、实用性能及便携特性。
第五章:中国轻量化垂钓辅助装备产品标准介绍
中国轻量化垂钓辅助装备:除鱼竿外,轻量化垂钓装备还包括钓椅、钓伞、钓箱、支架、抄网、渔具包、鱼护、水桶、渔轮等,可覆盖垂钓全流程中的核心环节,提升整体便携性,满足钓者长时间、多场景作钓的实用需求。
中国轻量化垂钓辅助装备产品标准:轻量化垂钓装备产品标准围绕重量、材质、便携性、性能及工艺设计五大维度展开,具体包括钓椅、钓伞、支架、抄网、渔轮、渔具包、鱼护、水桶和钓箱等各类产品的详细量化指标。
第六章:中国轻量化垂钓装备行业分析
中国轻量化垂钓装备发展趋势:轻量化垂钓装备正从单一功能向多功能跨界转型,通过“微装备包”设计和复合材质应用,满足城市水岸、露营骑行等“轻户外”场景需求,推动“说走就走”的垂钓文化与“垂钓+”生活方式的融合发展。
中国轻量化垂钓装备行业壁垒:轻量化垂钓装备行业面临高性能材料与工艺的技术壁垒、品牌信任的长期积累、渠道资源的头部垄断、全品类轻量化设计与集成能力以及产品稳定性的严苛标准,共同抬高了新品牌进入门槛。
中国轻量化垂钓装备行业规范发展方向:轻量化垂钓装备行业规范应朝材料性能分级、结构减重设计、耐用性验证、场景适配指标、操作简便化设计规范及用户体验评价等方向发展,以标准化实现轻量与功能性的平衡提升。
📃报告预览





















评论