如何理解以太坊和ETH(二)

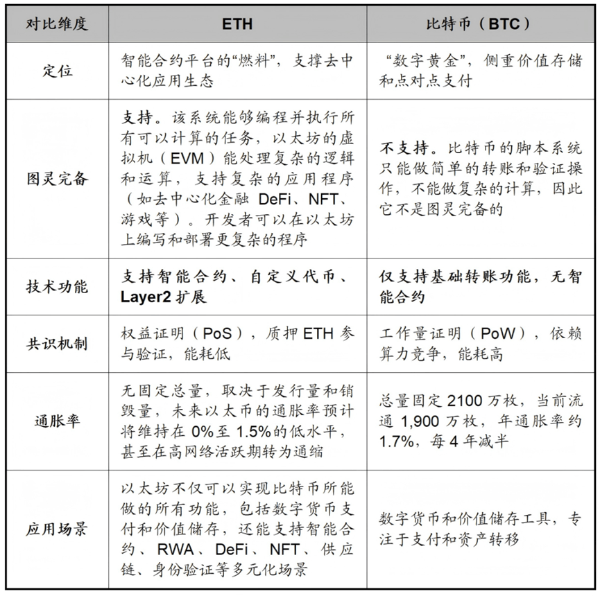
以太坊与比特币最大的不同在于其支持图灵完备。该系统能够编程并执行所有可以计算的任务,不仅可以实现比特币所能做的所有功能,包括数字货币支付和价值储存,还能支持智能合约、RWA、DeFi、NFT、供应链、身份验证等多元化场景。截至2025年8月,以太坊上的DApp数量约为5,000个,以太坊地址总数超2.5 亿个。
以太坊通过其ERC-20和ERC-721标准使得资产代币化成为可能,这为现实世界的资产,如房地产、股票、艺术品等提供了数字化和流动化的解决方案。自2015年推出以来,以太坊从未下线,即经历了“合并”等重大协议升级也未曾中断,所有这些都彰显了其作为加密世界基础设施的准备已经就绪。波士顿咨询集团(BCG)预计到2030年,全球代币化资产市场规模可能达到16万亿美元。世界经济论坛(WEF)也预测,到2027年,代币化可能占全球GDP的10%。
以太坊的经济机制不断优化。通过EIP-1559和权益证明(PoS),逐步实现了从高通胀向接近零甚至通缩的货币模型转变。ETH必然会随着生态的活跃而增值,以太坊使用量的增加会降低发行量并提高验证者的收益。经济使用量的增加会导致更多的费用,这同时会降低净发行量至发行上限以下,并增加验证者的收益。根据预测,未来以太币的通胀率预计将维持在0%至1.5%的低水平,甚至在高网络活跃期转为通缩,主要受PoS质押比例增长和EIP-1559燃烧机制的影响。
生态发展直接决定了ETH的使用场景和需求强度,是价格上涨的根本动力。ETH在十年内经历了多轮“过山车”行情,但底部不断抬高,体现了网络价值的增长。以太坊在2015年刚上线交易时价格不到1美元。此后伴随初创项目ICO热潮,ETH在2017年迎来第一次牛市飙升,价格从年初约8美元一路涨至2018年1月峰值接近1,400美元。2025年6月30日,ETH价格在2,500-3,500美元区间波动;截至2025年8月30日,ETH价格约为4,337美元。从市场地位看,截至2025年7月,ETH以约4,350亿美元的市值稳居全球第二大加密货币,仅次于比特币(市值约23,600亿美元),占整个加密市场总市值的14.42%,相当于数字经济中的“第二大金融枢纽”。以太坊也面临着一些挑战。网络的性能瓶颈和高交易费用一度限制了用户的扩展,但Layer2扩容技术正在逐步解决这些问题。
传统金融领域对ETH的态度经历了从观望到逐步接受的变化。各国监管普遍将ETH视为商品,因为它具有可互换性和活跃交易特性,类似于黄金、石油或大豆等传统商品。这些资产不是由单一实体发行,而是通过市场供需驱动价值。2024年7月,美国证券交易委员会(SEC)首次批准以太坊现货ETF上市。根据2025年7月的数据,大约有58家机构(包含上市和私营)公开持有ETH,总持仓价值约32亿美元。
展开全文
Solana、Tron、BSC等公链以各自特色(高性能、低费用或特定应用优势)争夺市场,但迄今为止没有任何单一公链真正撼动以太坊的生态统治地位,但在特定垂直领域(比如高速交易、游戏等),多链并存格局可能长期维持。Solana、Tron、BSC等公链公链不仅在性能上碾压以太坊L1,甚至连以太坊寄予厚望的L2也难以企及。以太坊的开发者社区虽仍庞大,但增长似乎已经停滞,而Solana和Sui的开发者数量却在快速攀升。这些都对以太坊形成一定竞争压力,以太坊的应对之道在于强调去中心化和安全的优势,以及最庞大的开发者社区和成熟生态网络效应。
以太坊正经历一场从散户到机构的历史性“换庄”,传统金融机构通过ETF等渠道大量吸纳ETH。机构屯购ETH的核心逻辑,是看好其“生态不可替代性+技术升级红利+资产稀缺性+合规认可度”的组合价值。在全球央行宽松政策背景下,机构将ETH视为“抗通胀的另类资产”,类似配置黄金对冲法币贬值。IMF报告显示2024年全球平均通胀率预计为5.8%,2024年ETH价格涨幅约为46.1%,展现了其作为数字资产在经济动荡环境中的强劲表现。2025年第二季度,企业财库和ETF已积累超过1,000万枚ETH,价值近400亿美元。截至2025年7 月 30 日,贝莱德 ETF(ETHA)持有超过 300 万枚 ETH,价值约 113.6 亿美元。
目前超过80%的代币化资产存在于以太坊生态系统内,其韧性、可信中立性和可编程性使其成为唯一能够支持未来复杂、可编程和全球可扩展金融服务以及广泛经济基础的平台。随着稳定币、RWA 以及AI 应用的扩张,对 ETH 的需求将不断增长,其“黄金+债券”属性也会被进一步放大,从而使以太坊在数字金融体系中的战略地位愈发稳固。
一、以太坊运作模式
(一)核心功能
1、底层逻辑
以太坊的核心功能,简单说就是为开发者和用户提供一个基于区块链的“去中心化操作系统”,通过内置的智能合约功能,让所有人能在上面搭建无需中介、规则透明的应用和生态,实现“代码即法律”的自主运行。
提供智能合约运行环境:开发者可以用代码编写智能合约,定义交易规则、资产分配、权限管理等逻辑。比如“当A向合约转入1ETH,合约自动向A发放100枚代币”“到期未还款,抵押品自动变卖”等规则,合约会像“自动机器人”一样严格执行,全程无需人工干预。
支撑去中心化应用(Dapp)生态:有了智能合约,开发者能搭建各种Dapp,覆盖金融、社交、艺术等领域。比如去中心化交易所(Uniswap)让用户直接点对点兑换资产,NFT平台(OpenSea)保障数字资产的归属记录,去中心化借贷(Aave)实现无中介的抵押借贷——这些应用都运行在以太坊区块链上,数据公开透明,不会因某一机构倒闭而停摆。

实现价值传递与资产发行:以太坊不仅能转账以太币,还支持通过智能合约发行各种代币(如ERC-20代币、NFT),并记录这些资产的所有权和流转记录。比如企业可以发行代币代表股权,艺术家可以发行NFT代表数字作品版权,这些资产的交易和转移都通过以太坊网络完成,全程可追溯且不可篡改。

简单说,以太坊就像一个“去中心化的超级平台”:它不归属任何公司,却能让全球开发者在上面搭建安全、透明、自主运行的应用;用户不用依赖中介机构,就能通过智能合约实现资产交易、权益管理等操作,真正做到“规则公开、执行自动、数据可信”。
2、应用场景
以太坊(ETH)的商业模式围绕去中心化基础设施和数字经济生态展开,核心服务通过技术创新与经济模型设计形成闭环。
(1)智能合约平台
允许开发者编写无需人工干预的自动化合约,类似于自动售货机——用户投入硬币(满足合约条件)后,机器自动吐出商品(执行合约),比如租房合约可设定为“每月1号自动从租客账户扣款给房东”,无需中介监督。截至2025年8月,以太坊上的DApp数量约为5,000个,以太坊地址总数超2.5 亿个。
(2)去中心化金融DeFi
以太坊是去中心化金融的发源地和最主要的平台。自2018年首批去中心化交易所和借贷协议上线,以太坊DeFi在2020年迎来“DeFi之夏”爆发式增长,并在2021年达到高峰。当时全网DeFi协议总锁定价值(TVL)一度超过1,000亿美元。以太坊支持数千种去中心化应用(DApps),包括借贷、交易、稳定币、保险等服务。截至2025年8月,全球DeFi的总锁定价值(TVL)已达1,530亿美元,比年初增长91%。
去中心化交易所:Uniswap是以太坊上最大的DEX,其日均交易量在2025年达到21亿美元以上。Curve、SushiSwap等也贡献可观交易量。DEX让用户可以无需中介直接交换代币,已逐步挑战中心化交易所的市场份额。
借贷协议:Aave和Compound是领先的借贷平台,合计锁仓资产逾130亿美元。用户可在这些协议中存入资产赚取利息,或抵押资产借出资金,形成无须银行的信用市场。
稳定币与支付:以太坊是稳定币的主要发行和流通链。USDT、USDC、DAI等主要稳定币大量基于以太坊发行并流转。截至2025年中,以太坊上的稳定币流通量约821亿美元,占全市场60%的份额。稳定币为DeFi提供了锚定法币的计价和流动性基础,也是链上支付和价值转移的重要媒介。
衍生品和资产管理:Synthetix等协议提供链上合成资产,允许用户追踪股票、大宗商品等价格。dYdX等推出去中心化永续合约交易。Yearn等收益聚合器帮用户优化DeFi收益。这些应用丰富了以太坊上的金融产品种类。
衍生品:Lido、Rocket Pool等,将质押ETH转化为可流通代币(如stETH),目前LSD相关协议已锁定约18%的以太坊DeFi价值。LSD既为用户提供质押收益,又能在DeFi中使用,一举两得,因而增长很快。
DAO和治理:许多DeFi协议通过DAO治理,由持币者投票决定参数和升级。截至2025年,有超过200万以太坊地址参与过各类DeFi治理投票。DAO使得以太坊生态具备社区自治属性,但也面临参与率低、投票动力不足等挑战。总体上,以太坊DeFi生态经过数年演进已较为成熟,形成交易、借贷、衍生品、资产管理等完整的金融体系。尽管其他链也发展DeFi,但以太坊凭借先发优势、资产丰富度和安全可信度,仍然锁定着最高的总价值和最活跃的用户。根据2025年7月统计,在TVL最大的十大链中,以太坊以840亿美元居首,远超第二名Solana的约98亿美元。这说明以太坊在DeFi领域的统治地位依旧明显。
(3)资产代币化RWA
RWA(Real-World Assets)资产代币化是指将现实世界中的资产(如房地产、债券、商品、艺术品等)转化为区块链上的数字代币。通过这种方式,物理资产的所有权、价值或收益被转化为可交易的数字代币,这些代币能够在区块链上进行交易、转让、存储或用作担保等。RWA代币化是区块链技术与传统资产市场的结合,带来了更高的流动性、效率和透明度。
以太坊通过其ERC-20和ERC-721标准使得资产代币化成为可能,这为现实世界的资产,如房地产、股票、艺术品等提供了数字化和流动化的解决方案。NFT(非同质化代币)作为以太坊的一部分,已成为数字艺术、收藏品以及虚拟世界的关键驱动力。波士顿咨询集团(BCG)预计到2030年,全球代币化资产市场规模可能达到16万亿美元。世界经济论坛(WEF)也预测,到2027年,代币化可能占全球GDP的10%。
以太坊凭借其强大的架构,赢得了全球领先资产管理公司和基础设施提供商的信任:它是世界上最安全、最去中心化的区块链,提供无与伦比的可靠性和零停机时间。自2015年推出以来,以太坊从未下线,即经历了“合并”等重大协议升级也未曾中断,所有这些都彰显了其作为加密世界基础设施的准备已经就绪。
(4)NFT及其他应用
自2017年Crypto Kitties引发关注后,2021年NFT市场爆发式增长,艺术品、头像、游戏道具等各种NFT项目层出不穷。Open Sea、Blur等NFT交易市场主要运行在以太坊上。据统计,以太坊NFT市场在2025年第一季度交易额达58亿美元,较去年同期增长21%。Blur后来居上,以42%市场份额超过Open Sea(31%)成为最大NFT平台。大品牌纷纷通过以太坊发行NFT:例如耐克、古驰、阿迪达斯等在2025年初合计创造了超过1.4亿美元的NFT销售额。以太坊由此成为数字收藏品和元宇宙经济的重要载体。此外,以太坊还广泛用于游戏(例如链游Axie Infinity一度走红)、社交与内容平台(如基于以太坊的去中心化社交网络Lens协议),以及实验性的去中心化自治组织(从投资基金DAO到公益慈善DAO)。这些交易以外的用途不断拓展着以太坊的边界,使其不止于金融,而成为通用的价值与组织协调平台。
(二)经济模型
1、系统经济模型
以太坊通过基础设施收费(Gas费)、生态增值(DeFi/NFT/RWA繁荣带动ETH需求)、通缩机制(燃烧ETH)形成闭环经济。开发者越多,应用越丰富,用户越愿意持有ETH,形成正向循环,正如自动售货机依赖硬币流通,以太坊的成功离不开ETH作为“数字燃料”的核心地位。
以太坊可能会形成一个比BTC更有利于其代币持有者的经济体系。只要网络中持续有验证者参与,那么网络就能持续运行。因此一种代币经济模型的关键,就是有一套机制能够保证代币的价格不会大幅度下跌。
以太坊的经济模型设计精妙之处在于,它将其货币政策的“锚”与其网络自身的价值和有用性紧密绑定。持有的ETH的价值,最终将取决于全球有多少人和机构需要并使用以太坊网络。
(1)以太坊的实际经济价值越来越大
以太坊作为通用智能合约平台,催生了丰富多元的区块链生态系统,包括去中心化金融(DeFi)、资产代币化RWA、非同质化代币(NFT)、去中心化自治组织(DAO)、游戏和元宇宙应用等。其强大的可编程性和先发优势,使得以太坊长期占据公链生态的主导地位。
以太坊提供的基本产品是,保护人们的自由、自我主权和组织能力,这种能力不依赖于任何个人、公司或民族国家。以太坊是一个不断进化的去中心化“经济操作系统”。每当它解决一个新的问题,就像在这个系统里添加了一种“功能模块”。随着功能模块越来越多,承载的经济活动自然越来越丰富,潜在价值也随之上升。
(2)发行销毁机制有效保证币价上涨
①发行机制
ETH的极限发行量目前限制在1.51%以内,显著低于大部分国家法币的通胀水平,程序化且透明。以太坊从PoW转向PoS后,用户可通过质押ETH参与网络验证并获得收益(年化约3%-5%)。质押行为减少了市场上的可流通量,同时增加了持有者的长期持有意愿,有助于稳定币价。与比特币的减半机制类似,新铸造的ETH会作为奖励分配给验证者(即已质押ETH以帮助保护网络和验证交易的个人或实体群体;这正是ETH的“收益”组成部分)。
然而,与比特币不同的是,以太坊的发行是根据网络安全需求动态调整的,而非固定计划。其计算方式很简单:每年最大ETH发行量 = 166.3 ×全网押的ETH数量开平方。平方根函数决定了当质押量变得非常大时,发行量的增长速度会远慢于质押量的增长速度,从而自然抑制了通胀。截止2025年8月,流通供应量为1.21亿枚ETH,质押合约中锁定的ETH为3,618万枚,质押率约为30%。即使在极端假设情境下所有流通中的ETH供应都被质押且网络使用没有销毁任何ETH,最大可能的通胀率也被限制在1.51%。实际上,大约只有30%左右的ETH被质押,并且没有考虑销毁问题。
以太坊PoS的收益率设计旨在通过数学曲线自动调节激励,避免手动干预。该设计的核心是“发行曲线”,使得总ETH发行量与总质押量呈平方根关系,确保质押量增加时收益率下降,从而实现自我平衡。这一设计使PoS比PoW更可预测和节能,但依赖社区共识调整以响应市场变化。根据这个机制,目标发行率0.5-1%,结合EIP-1559燃烧机制,可实现净通缩。
以太坊的经济模型之所以精妙,正是因为它通过市场机制,而非强制命令,来引导参与者趋向于一个对网络长期健康最有利的质押水平。在质押量低时,提供高收益率,吸引人们来质押以保障网络安全,保护所有持币者;质押量过高时,由于将最大通胀率严格限制在了一个很低的水平,会导致参与者的质押收益率降低。以太坊的经济模型决定了,质押者的高收益来自于部分人的参与。如果所有人都参与,那么每个人的相对收益优势就会消失,收益率会下降并向通胀率极限靠拢。
ETH质押参与率的理想值通常被认为应保持在 50% 以下,但在具体的 5% 到 30% 范围内。25-33%常被社区视为目标范围,源于早期Eth2.0设计中的模拟场景,当质押量达到约3,000万ETH时,收益率降至约3-4%,以平衡安全激励和通胀控制。这一想法的依据主要来自Vitalik在2018-2020年的经济学讨论和发行公式设计,旨在确保网络安全而不过度发行ETH。目前以太坊实际约30%的质押率正处在这一理想范围内,说明市场机制正在有效运作。
考虑因素:(1)网络安全。需要足够的质押量来防止51%攻击,质押太少会导致短期投机,增加中心化;质押太多会抑制参与,降低安全。(2)资本效率。质押的ETH是被锁定的,不能用于DeFi、交易或其他用途。设计通过发行曲线sqrt曲线实现“甜点”(sweet spot),确保正回报但不过度浪费资源,过高的质押率会降低整个生态的流动性和活力。(3)价值稳定。新发行的ETH会稀释所有持币者的资产价值。过高的发行率不利于ETH作为价值存储资产。(4)质押激励。根据以太坊的设计,理想的质押参与率通常维持在5% 到 30% 的范围内,收益率在3-5%范围被视为合适水平。这一比例下,奖励相对均衡,既能保障足够的参与者,又不至于因奖励过低而抑制参与意愿。
质押规则使ETH呈现出一定的“收益资产”属性。持有ETH不仅期待价格升值,还可通过质押获得类似利息的被动收入。这种机制吸引了部分机构投资者和公司将ETH纳入资产负债表并参与质押,以赚取稳定收益。
②销毁机制
除了可预测的发行之外,以太坊还融入了一个独特而强大的货币特征,程序化的费用销毁机制。根据2021年上线的EIP-1559销毁机制,以太坊的手续费(Gas费)中,基础费用部分会被系统自动销毁。
销毁的ETH数量=交易的基础费用×交易数量。
网络使用越频繁,销毁的ETH越多,这减少了市场上的流通量,为价值增长提供支撑。将ETH的货币供应量与网络活动直接挂钩,使代币经济学与实际经济需求紧密结合。平均而言,支付给验证者的所有交易费用中有约80%会被永久销毁,从而对ETH的流通供应量产生通缩压力。随着以太坊经济活动的增长,需求的增加会提高总费用,从而强化这种通缩效应并减少ETH的净发行量。据Ultrasound.money数据,截至2025年8月,EIP-1559已累计销毁超530万枚ETH,按当前价格计算价值超234亿美元。基础费用被直接销毁,不再归矿工所有,这使得网络越活跃,销毁的ETH越多,减少了ETH的流通供应,增强了通缩压力。
(3)最终效果:ETH随着生态繁荣价格上涨
发行量根据质押用于保护网络的ETH数量进行调整,销毁量根据对以太坊区块空间和交易执行的需求而变化。这些力量共同创造了一个动态的货币框架,使ETH的净通胀率在略微正值和完全通缩之间波动。这是一个不仅为稀缺性,更为了可持续性、安全性和与现实世界需求对齐而设计的货币体系。
ETH必然会随着生态的活跃而增值,以太坊使用量的增加会降低发行量并提高验证者的收益。经济使用量的增加会导致更多的费用,这同时会降低净发行量至发行上限以下,并增加验证者的收益。没有其他资产能结合这些动态,使得ETH成为一种结构上具有吸引力的、附带收益的数字资产。
截至2024年,以太坊的实际通胀率在过去三年呈现一定波动。2023年,随着网络的进展和销毁机制的作用,ETH出现了净通缩,实际通胀率为−1.79%;2024年,ETH供应量轻微增长,实际通胀率为0.24%。根据预测,未来以太币的通胀率预计将维持在0%至1.5%的低水平,甚至在高网络活跃期转为通缩,主要受PoS质押比例增长和EIP-1559燃烧机制的影响。
2、验证者收入模型
截至2025年8月,以太坊网络上的验证者数量已经突破了100万。
ETH验证者的收入=质押收益+优先费用+ MEV+其他收入
(1)质押收益:区块的验证和创建
这是验证者最基础的收入,来自以太坊协议的增发。只要你正常运行验证者节点并正确履行职责,就能获得这部分奖励。其年化收益率与全网质押的ETH总量有关,质押总量越多,每个验证者分到的收益率就越低。
在2022年9月完成从工作量证明(PoW)到权益证明(PoS)的转变后,以太坊的出块奖励转变为质押奖励。验证者需质押至少32枚ETH成为网络验证节点,参与区块的验证和创建。验证者通过正确验证交易和出块,可以获得新发行的ETH作为奖励。
质押奖励的年化收益率约在3%-5%之间。以前的PoW 矿工拿“出块奖励”,靠电力和算力保障安全;现在的PoS 验证者拿“质押奖励”,靠抵押 ETH 保证安全。这个过程可以理解为验证者通过质押ETH参与区块的记账,同时可以获得利息作为报酬,质押的ETH可以理解为押金,如果验证者不能完成工作,或者作假,就会被扣掉全部或者部分押金。
类似将钱存入银行赚取利息,质押ETH的用户相当于“网络保安”,根据贡献度获得报酬。这一机制不仅保障了网络的安全和稳定运行,也为以太坊网络的参与者提供了一种收益方式,同时激励更多人参与到网络的维护中,增强网络的去中心化程度。2024年以太坊增发了大概300万ETH,每天增发大概8,300个ETH,这些增发的ETH一部分就用于质押奖励。
(2)Gas费收入:基础费用销毁,优先费用支付验证者
Gas 是以太坊网络用来衡量和支付计算资源(即网络操作的处理能力和存储空间)的单位。无论是执行简单的转账交易,还是调用复杂的智能合约,都需要支付Gas费。
在以太坊这样的区块链网络中,所有的操作(如转账、执行智能合约、调用某些函数等)都需要消耗计算资源。为了补偿验证这些操作的节点(矿工或验证者),用户需要支付一定的费用,这个费用就称为Gas费。Gas费可以理解为“交易手续费”或“计算资源费”,用于支付在区块链中执行操作的费用。每笔交易、智能合约的执行都需要消耗一定的计算资源,这部分费用就是 Gas费。
在以太坊网络中,Gas费以ETH计价,会根据网络的拥堵情况动态变化。当很多人同时在网络上进行操作时,大家都想让自己的操作先被处理,就会竞相提高Gas费,这时候Gas费就会上涨。而当网络比较空闲时,Gas费就会降低。验证者会优先处理那些Gas费给得高的操作,就像餐厅服务员会先给小费多的客人安排座位、上菜一样。这样一来,Gas费既保证了网络资源能合理分配给真正需要的人,也激励了验证者积极维护网络运行。
在EIP-1559升级之前,Gas费由两部分组成:基础费用(Base Fee)和矿工可获得的小费(Priority Fee)。在EIP-1559 升级之后,Gas费包括基础费用(Base Fee)和优先小费(Tip)。
总Gas费=基础费用(Base Fee)×交易的Gas消耗+优先小费(Tip)×交易的Gas消耗
基础费用(Base Fee):自EIP-1559 提案实施后,每笔交易的基础费用会根据网络拥堵情况动态调整。基础费用不再支付给矿工,而是被销毁。以太坊网络通过一个自动化算法来调整基础费用,以确保网络的供需平衡。用户不需要手动设置基础费用,而是由网络根据实时的网络负载来自动计算。
优先小费(Tip):这笔费用完全由用户自愿支付,目的是激励验证者优先打包自己的交易。你可以把它理解为“加速费”。当网络拥堵、交易排队时,用户为了抢速度,就会支付更高的小费。这部分收入直接给到成功提出区块的验证者。用户可以支付额外的小费(Tip)以提高交易优先级,确保交易被快速处理。优先小费是由用户手动设置的,用户可以根据网络的拥堵情况、交易的紧急程度以及交易的优先级来自定义支付的小费金额。虽然用户可以手动设置优先小费金额,但钱包软件(例如 MetaMask)通常会自动推荐小费金额。这个推荐是基于当前的网络状态(如区块的基础费用和交易的拥堵情况)来计算的。钱包通常会提供不同的选项,比如 “快速”、“标准”和“慢速”,每个选项对应不同的小费金额。用户可以根据交易的紧急程度选择相应的小费。如果用户不特别设置小费,钱包通常会根据当前网络状况自动选择一个合适的小费金额。
根据Coin Gecko的报告,2022年、2023年和2024年的gas费收入分别为42亿美元、24.1亿美元和24.8亿美元。而在上一轮牛市2021年,以太坊的Gas费高达99亿美元。近年来,以太坊网络Gas费的下降,一方面对应了2021年以来ETH价格的调整周期,以及Defi和NFT(大部分基于以太坊网络)的投机需求下降,导致用户对以太坊网络服务的需求下降;另一方面,以太坊的竞争区块链开始抢占市场份额,Solana在2024年的费用达到7.5亿美元,较2023年的2500万美元实现了超过28倍的增长。
(3)MEV:最大可提取价值
MEV(Maximal Extractable Value,最大可提取价值)的收益主要来自市场制定者(market makers)和高频交易公司,他们是区块链上的“专业玩家”,比如做套利(低买高卖)或快速交易的人。为了让自己的交易更快被处理,他们愿意多付点钱给验证者,作为“加急费”。在传统金融里,也有类似的花钱“插队”来购买优先权的行为。比如,Citadel Securities会给Robinhood或Charles Schwab这类投资平台付钱,让这些平台把客户的订单流(比如你买股票的请求)优先交给他们处理。这种付钱的行为叫订单流支付(PFOF)。
①MEV的运作方式
抢先交易(Front-running):当某个用户发起交易时,区块生产者看到该交易并提前在其之前插入自己的交易,以利用市场的价格波动。例如,如果某个大额的交易将导致某个资产价格上涨,区块生产者可以在该交易执行之前,以更低的价格买入,然后通过同样的交易或其他方式迅速获利。
套利(Arbitrage):区块生产者利用不同市场之间的价格差异,迅速买进低价资产并在价格较高的市场上卖出。例如,区块生产者在不同的去中心化交易所(DEX)之间看到价格差异时,可以在一个交易所买入,并在另一个交易所卖出,从中获利。
交易排序(Transaction Ordering):区块生产者通过选择交易的排序顺序来提取利润。例如,某个交易可以影响市场价格,区块生产者可以通过排序让自己先执行某个交易,抢先获取潜在的利润。
② MEV 与 Gas 费用的关系
基础费用(Base Fee)和优先费用(Priority Fee)是交易费用的一部分,分别由以太坊的EIP-1559机制和用户支付给矿工或验证者的小费构成。MEV 是独立于这些费用的,它是通过控制交易顺序、选择性包含交易、抢先交易等手段,从交易本身的利润中提取的价值,通常不会直接与基础费用和优先费用挂钩。
(4)其他收入
其他收入包括来自Layer 2扩容协议的费用分成、跨链协议的验证奖励、治理激励、闪电贷和套利收益、合约奖励、流动性质押奖励等。随着以太坊生态系统的不断发展,这部分额外收入有可能逐步增加,特别是在DeFi、Layer 2、跨链等领域的扩展下,验证者的收入结构将更加多元化。
(5)验证者收益率
2022年,在The Merge重大升级中,以太坊将其共识机制从工作量证明(PoW)转变为权益证明(PoS),验证者基于质押的ETH数量被选中来创建新区块和验证交易,替代了PoW的能源密集型挖矿。这意味着验证者不再需要购买大型矿机或支付巨额电费,从而使年度运营成本减少超99%。因此,像PoW时代那样大量发行ETH作为矿工奖励也就不再必要。在PoS时代,以太坊设定了一个动态调整的奖励曲线,质押ETH越多,单个验证者的年化收益率越低,以防止过度集中。根据统计,截至8月22日,约有29%的ETH被质押,数量约为3,570万个,质押的年化收益约为2.8%。简单计算下,年化的ETH发行量不到100万个,对比PoW时代每年发行超400万个的数量已经大大减少。
质押验证者通过打包区块和验证他人区块来获得奖励,其年化收益由基础发行奖励、交易手续费小费和MEV收入构成,一般在3%-5%区间浮动。早期由于验证者数量较少,年收益率一度超过10%,但随着越来越多ETH参与质押,2025年时典型质押年化回报约为3%左右:质押收入(2.8%)+优先费用(0.1%)+ MEV(0.1%)。
ETH的质押收益类似于主权债券的利息支付,尽管收益波动性较高。EIP-1559的销毁机制使ETH有通缩潜质,类似债券价值升值。ETH的质押收益率正成为加密经济“无风险收益率”的参考标准,类似国债在传统金融中的地位,尤其在DeFi中。
2025年3月,Coinbase在其官方博客发布首份以太坊验证者表现报告,显示Coinbase验证者数量达12 万,Coinbase验证者质押的ETH数量占ETH质押总量的11.42%,并且自Coinbase成立以来该平台未发生罚没或双重签名事件。
(三)维护成本
1、网络维护成本
在PoW时代,矿工需要投入大量的硬件设备(矿机)、能源消耗以及运维成本来参与挖矿,竞争记账权,以验证交易和生成区块。转型到PoS后,验证者需要质押一定数量的ETH,承担ETH价格波动风险,并且需要运行节点设备,投入一定的硬件和网络带宽成本来保障节点的稳定运行,以参与网络验证。虽然PoS相较于PoW大幅降低了能源消耗,据统计将以太坊的能耗降低了约8,000倍,但验证者仍需要承担设备和网络维护等成本。
2、研发成本
以太坊基金会以及全球众多开发者持续投入研发资源,对以太坊网络进行升级和改进,以提升网络的性能、安全性和可扩展性。例如,以太坊从诞生以来经历了多次重大升级,如Constantinople升级、Istanbul升级、伦敦升级(引入EIP-1559)、合并(The Merge)以及后续计划中的分片技术升级等。这些升级需要大量的人力、物力和时间投入,涉及密码学研究、代码编写、测试等多个环节,以确保升级能够顺利进行,并解决以太坊面临的诸如网络拥堵、高交易费用等问题。
(四)发展进程
1、关键事件

数据来源:以太坊基金会官方公告、Coin Market Cap历史数据
2、合规进程

数据来源:公开资料
各国对“商品型代币”与“证券型代币”分类监管,以太坊因去中心化特性被多数司法管辖区认定为商品。美国、欧盟、韩国等均要求稳定币1:1储备并强化审计,削弱算法稳定币生存空间。瑞士、新加坡等“监管绿洲”与中国、韩国等“强合规市场”并存,推动以太坊生态呈现“离岸创新+在岸合规”双轨发展。
(五)未来展望
以太坊创始人Vitalik将以太坊的后续升级归纳为“合并(Merge)、涌现(Surge)、边缘(Verge)、清除(Purge)、奢华(Splurge)”五个阶段。合并已完成,其他四个阶段推进中。
合并(Merge):完成从工作量证明(PoW)向权益证明(PoS)机制的过渡,显著提高网络的能源效率,并为以太坊的可持续性打下基础。
涌现(Surge):通过Layer 2扩容解决以太坊交易吞吐量问题,提高网络的扩展性和处理能力,减轻链上的负担。
边缘(Verge):引入分片技术(Sharding)和其他优化,进一步提高网络的处理速度和数据存储效率,解决数据存储瓶颈。
清除(Purge):去除以太坊链上的冗余数据,优化数据存储和检索,减少区块链的存储需求,从而提升网络的性能和效率。
奢华(Splurge):进行额外的优化和调试,进一步提升以太坊网络的用户体验和安全性,同时处理所有其他未被解决的小问题,确保系统长期的稳定运行。
以太坊的长期愿景可归纳为“成为全球去中心化应用和金融的信任层”。Vitalik等人多次强调,以太坊并非要取代某一传统系统,而是提供一个抗审查、无国界、可编程的基础设施,让全人类可以在上面构建各式各样的应用,从而实现更自由开放的互联网和金融体系。具体到经济层面,很多以太坊支持者认为ETH有潜力成为“超硬通货”,其供给减少和网络效用增加会带来价值持续上升,甚至成为数字时代的储备资产之一。另一些愿景着眼于普惠金融:通过以太坊网络,让全球无银行账户的人也能享受金融服务,让创作者直接触达粉丝获得收益,中间环节由智能合约替代。
当然,实现这些愿景并不容易,但以太坊社区展现出的韧性和创新力,让这些蓝图并非空想。以太坊在过去几年克服了扩容难题、能源诟病、竞争威胁等诸多困难,成功完成了PoS迁移这样“换引擎”的壮举。这证明了社区的执行能力和凝聚力。可以预期,在2030年来临之时,以太坊将较2025年有天翻地覆的进步,也许人们已经不再纠结于Gas费多少或TPS高低,而更多讨论基于以太坊的新型社会应用。
二、ETH及其发展
(一)全球虚拟货币市场整体规模
近十年数字货币的市值

数据来源:Coin Market Cap
数据说明:所有数据均通过Coin Marke tCap历史快照验证。
市值计算方式:流通供应量×当日收盘价。
可以看出近十年全球虚拟货币市值经历了剧烈波动,2015年虚拟货币开始萌芽,在2017年底比特币价格飙升至近2万美元,带动总市值达到阶段性高点5,724.50亿美元,但随后因监管收紧和市场泡沫破裂。
2018年市值大幅缩水,比特币价格一度跌破3,000美元。
2020年至2021年,受疫情期间各国央行宽松货币政策及机构投资者入场推动,比特币价格在2021年11月创下6.9万美元新高,虚拟货币总市值突破22,490亿美元。
然而,2022年美联储加息、LUNA币崩盘及FTX交易所倒闭等事件引发市场恐慌,市值缩水至8,290亿美元左右。
2023年市场逐步复苏,2024年美国SEC批准比特币现货ETF、比特币减半事件及特朗普当选美国总统等多重利好推动市值持续攀升,年末最高达3.9万亿美元,比特币价格一度突破10万美元。
该波动背后的核心原因包括监管政策的不确定性(如中国禁止加密货币交易、美国从抵制到批准ETF)、宏观经济环境变化(如美联储加息与降息周期)、技术发展(如以太坊升级、Layer2扩展)、重大事件冲击(如交易所倒闭、项目崩盘)以及市场情绪与投机行为(如机构入场、模因币炒作)。
另外从数据来看,各种数字货币的占比也在不断变化,虽然2016年开始以太坊的出现占据了许多市场份额,但是比特币始终保持垄断地位。

数据来源:Coin Market Cap
(二)主要虚拟货币市场规模
1、比特币(BTC)
近十年比特币市值呈现指数级增长与剧烈波动并存的特征:
爆发期(2017):受ICO狂热与期货市场开通推动,市值从76.1亿飙升至3,191.2亿,但2018年因监管收紧泡沫破裂,市值暴跌至623.0亿。
机构化浪潮(2020-2021):疫情宽松政策下Micro Strategy、特斯拉等企业大举买入,2021年市值冲至1.35万亿(历史峰值),但2022年LUNA崩盘与美联储加息导致市值腰斩至5,275.8亿。

数据来源:Coin Market Cap
制度化新阶段(2023-2024):比特币现货ETF获批打通传统资金通道,2024年市值突破2.14万亿(较2015年增长28,000倍),波动率显著降低,标志其向成熟宏观资产转型。
2、其他虚拟货币
包括稳定币(如USDT市值1,820.00亿美元,占比6.50%)、公链代币(如Solana市值560.00亿美元,占比2.00%)、DeFi代币等,合计占比16.50%。
(三)ETH的市场规模及其变化
以太坊(ETH)作为区块链领域的重要项目,其市场规模受多种因素影响,在不同阶段呈现出不同的变化趋势。下面从市值、交易额、用户与开发者数量、生态规模等方面对ETH的市场规模及其变化进行分析:
1、市值和价格变化
初始阶段(2014-2015年):2014年7月22日,以太坊启动首次代币发行(ICO),42天内募集超3.00万个比特币,折合1,800.00万美元,发行7,200.00万枚ETH,均价0.30美元。此阶段处于技术研发起步期,团队全力开发以太坊虚拟机(EVM),通过技术会议和论坛推广理念,虽市值规模小、认知度低,但创新潜力已吸引早期投资者关注。
快速增长阶段(2016-2017年):2016年The DAO项目众筹火爆,28天募集1,150.00万枚ETH(约1.49亿美元),虽遭黑客攻击仍推动价格上升。2017年ICO热潮中,ERC-20代币标准简化融资流程,ETH价格从8.00美元飙升至700.00美元以上。Filecoin等项目通过以太坊ICO募资超2.57亿美元,市值快速攀升,智能合约平台价值获市场认可。
调整与波动阶段(2018-2020年):2018年加密货币熊市中,ETH价格回落至100.00美元左右,市值缩水,因全球监管收紧(如中国全面禁止ICO)及市场理性回归。2019-2020年价格在100.00-400.00美元区间波动,团队专注技术升级,以太坊2.0研发取得进展,信标链概念成型,生态与开发者社区持续壮大。
爆发与创新高阶段(2021-2022年):2020年下半年DeFi爆发,ETH作为核心资产需求激增,价格从86.00美元涨至2021年11月4,878.00美元高点。Aave、Compound等DeFi应用及Uniswap交易所吸引大量资金,Aave总锁仓量超200.00亿美元,Compound达100.00亿美元以上,市值迅猛增长,确立DeFi核心平台地位。
近期波动阶段(2023-2025年):2023-2024年价格波动,2024年末至2025年4月从4,000.00美元跌至1,500.00美元,受宏观经济、监管政策及技术升级预期影响。2025年5月后回升,截至7月市值占比7.49%,24小时交易额321.00亿美元。坎昆升级引入EIP-4844技术降低Layer2费用,叠加机构关注度提升,推动价格反弹。
截至2025年8月22日,以太币实时价格为4,223.91美元,总市值约为5500亿美元。近期,以太坊ETF资金流入显著,10天内流入41亿美元,显示机构资金关注度提升,且交易所ETH供应量降至897万枚,创十年最低,或对价格有支撑,也有分析师看好其未来价格表现。

数据来源:Coin Lore
2、交易额
2015年因主网上线初期,全年交易额仅118.00万ETH(≈$68万),如同刚开通的"乡村小路",仅有开发者测试转账。
2017年爆发ICO狂潮,类似“全民在线抢购新股”,项目方集中募资推动交易额飙至21.74亿ETH(≈$952亿),年增长超180倍。
2021年迎来双引擎驱动,DeFi像“24小时自动套利机器”(Uniswap年交易额$1.50万亿),NFT如同“数字藏品拍卖行”(Crypto Punks单日成交$2,900万),合力推高交易额至34.51亿ETH(≈$11.20万亿历史峰值)。
2022年受FTX暴雷冲击,市场陷入"信任寒冬",交易额虽达41.21亿ETH(数量增19.4%),但美元价值缩水至8.90万亿(因ETH价格腰斩)。
2023年因Layer2扩容落地,主网交易额回落至29.81亿ETH(≈$5.30万亿),但生态总结算量反升。
2024年由于SEC监管重拳打击质押服务(引发$134.40亿机构资金撤离)叠加ETH现货ETF审批延期,交易额下跌至29,8065万,同时Layer2扩容链(如Arbitrum)以近乎零成本分流了37.2%主网结算需求。
2025年(至8月)因合规稳定币爆发(USDC跨境支付单周$500.00亿,占总量42%)与机构质押锁仓(36.00METH退出流通),月交易额突破$2,380.00亿,呈现实质复苏。

数据来源:公开资料
3、用户与开发者数量
用户层面:虽然没有精确的用户数量统计,但可以从链上活跃度等数据侧面反映用户参与度。2024年12月8日,以太坊主网的总交易量为122万笔,相比2023年12月8日的118万笔,增长不明显。在2023年末到2024年初,以太坊的Gas费水平还处于较高的水平,平均在40Gwei以上,最高时能够达到100Gwei左右。而随着Solana等新公链的崛起,以太坊Gas费用降低,最低的时候仅为0.3Gwei,近期总体维持在20Gwei以下徘徊。Gas费的变化与用户交易活跃度相关,Gas费高时可能抑制部分用户交易,而Gas费降低可能会刺激更多交易。另外,每日活跃的以太坊地址数和ERC20地址数增长不明显,数据水平与牛市启动前基本一致。这表明以太坊的用户增长在一定程度上遇到瓶颈,或者部分用户被其他竞争公链吸引。
开发者层面:2025年,以太坊的活跃开发者数量超过130万,是加密货币领域中最多的。开发者数量的增长对以太坊生态发展至关重要,大量开发者不断开发新的应用、协议和工具,推动以太坊生态的创新和拓展。例如,Maker DAO、Uniswap、Compound等项目都是由开发者构建,为以太坊生态带来了更多的应用场景和用户。
4、生态规模
DeFi领域:以太坊在DeFi领域占据重要地位,是DeFi生态的主要支撑平台。2025年,以太坊DeFi的总锁仓量(TVL)达3,500亿美元,反映了DeFi项目在以太坊上的资金规模和活跃度。不过,以太坊在DeFiTVL的市场主导地位有所下降,从2024年2月的61.2%降至一定水平,尽管仍以51.7%的占比领先,但Solana等公链的DeFiTVL占比同期有显著增长。这显示出以太坊在DeFi领域虽然目前仍占主导,但面临着其他公链的激烈竞争。
NFT领域:以太坊也是NFT的主要平台,许多知名的NFT项目都基于以太坊区块链。尽管缺乏具体的NFT交易中ETH结算占比等数据,但从NFT市场的整体发展来看,以太坊的NFT生态吸引了大量的用户和资金。NFT市场的繁荣与以太坊的智能合约功能和广泛的用户基础密切相关。
以太坊市场规模在市值、流通市值、交易额等方面呈现出动态变化的特点。虽然以太坊在加密货币市场和相关应用领域仍占据重要地位,但面临着其他公链的竞争挑战。其用户增长、Gas费变化、生态规模等方面的表现也影响着市场规模的发展趋势。未来,以太坊2.0的逐步实施以及网络升级有望提升其性能和竞争力,进一步影响市场规模的变化。
ETH的市场格局就像一座不断扩建的“数字商业帝国”,在加密货币领域占据着独特且稳固的核心地位。从市场地位看,截至2025年7月,ETH以约4,350亿美元的市值稳居全球第二大加密货币,仅次于比特币(市值约23,600亿美元),占整个加密市场总市值的14.42%,相当于数字经济中的“第二大金融枢纽”。

数据来源:Coin Gecko(截至2025/7/25)
注:USDT未单独披露市值,但稳定币总市值超$2,500亿,结合USDT长期主导地位(占比>60%),估算其市值约$1,200亿。
这种地位的核心支撑来自其庞大的生态系统,目前以太坊链上活跃的去中心化应用(DApps)超过3,200个,涵盖DeFi、NFT、DAO、Layer2等多个领域,就像商业帝国里有银行、商场、艺术馆、物流中心等各类设施,而全球每月活跃的以太坊开发者数量稳定在5,000人以上,相当于源源不断的“建筑工程师”为帝国添砖加瓦。
从生态表现看,以太坊的“商业活跃度”尤为突出。在DeFi领域,其总锁仓价值(TVL)长期占全球DeFi市场的65%以上,截至2025年8月达426.83亿美元,相当于这座帝国里的“金融街”聚集了全球近七成的数字资产存款(数据来源:DefiLlama,2025年8月数据)。
NFT领域,以太坊上的NFT交易额累计超过890亿美元,占全球NFT总交易额的72%,好比帝国中的“艺术区”吸引了全球多数高端艺术品交易。这种生态优势的背后,本质是“网络效应”的持续强化——就像微信用户越多,新用户越愿意加入,以太坊上的开发者、项目和用户相互吸引,形成“用的人越多,价值越高”的正向循环。
(四)ETH与其他虚拟货币的区别
1、与比特币(BTC)的核心区别
与比特币主要作为一种数字货币,侧重于价值存储和点对点支付不同,ETH更像是一种“实用代币”,是支撑以太坊智能合约平台运转的核心要素。
按市值衡量,ETH长期稳居全球加密货币排行榜第二位,仅次于比特币(BTC)。截至2025年7月,其市值占比攀升至7.49%,在过去24小时内实现了高达321亿美元的交易额。这一数据充分彰显了ETH在全球加密货币市场中的重要地位以及市场对其的高度关注和活跃交易。

2、与稳定币(如USDT、USDC)的区别
稳定币是锚定法币的虚拟货币(1USDT≈1美元),与ETH的核心差异在于:
发行机制:稳定币由中心化机构发行(如USDT由Tether公司发行),需储备等额法币背书,本质通胀率和法币一致。ETH由区块链算法自动发行,去中心化代币,用于以太坊生态,无中心化机构干预,通胀率预计将维持在0%至1.5%的低水平,甚至在高网络活跃期转为通缩。
价格稳定性:稳定币锚定法币,价格波动极小(通常在±0.5%以内),而ETH无价值锚定,如同黄金比特币,有自己的定价机制,日均波动可达5%-10%。
功能定位:稳定币主要用于交易媒介(如在交易所兑换其他代币)和价值载体(如DeFi中的抵押品),无网络治理或生态支撑作用。ETH则是以太坊网络的“刚需燃料”,兼具资产属性和功能属性。
3、与其他公链代币(如Solana、Avalanche)的区别
其他公链代币与ETH同属“智能合约平台代币”,但存在显著差距。
生态规模:以太坊dApp数量是Solana的10倍、Avalanche的15倍,开发者数量占全球区块链开发者总数的65%。
安全性:以太坊因去中心化程度高(验证节点超10万个),历史上未发生过主网被攻击事件。部分新公链因节点集中,曾出现过网络瘫痪或资产被盗问题(如2023年Solana因节点故障停机12小时)。
兼容性:以太坊生态的代币、应用可通过跨链技术迁移至其他公链,但其他公链的应用难以反向融入以太坊,ETH的“网络效应”壁垒显著。
(五)ETH的价格影响因素
整体看,ETH在十年内经历了多轮“过山车”行情,但底部不断抬高,体现了网络价值的增长。以太坊在2015年刚上线交易时价格不到1美元。此后伴随初创项目ICO热潮,ETH在2017年迎来第一次牛市飙升,价格从年初约8美元一路涨至2018年1月峰值接近1,400美元。然而2018年加密寒冬中,ETH价格深度回调,2018年末一度跌至80美元,较峰值跌去94%。2019-2020年价格缓慢恢复,徘徊在100-400美元区间。2020年下半年DeFi兴起令ETH重回涨势,叠加2021年整体牛市,ETH在2021年11月创下接近4,800美元的历史新高。然而紧随其后的2022年受宏观流动性收紧、Luna崩盘等事件影响,ETH价格又大幅回落,2022年6月曾跌破900美元关口,相对高点跌幅约80%。进入2023年,随着合并成功、通胀下降以及市场情绪回暖,ETH价格逐渐修复,到2023年底约回升至1,800-2,000美元。2024年上半年,由于美国批准比特币和以太坊ETF的利好以及宏观环境转松,ETH价格加速上涨,一度重返3,000美元以上。2025年6月30日,ETH价格在2,500-3,500美元区间波动;截至2025年8月30日,ETH价格约为4,337美元。
1、生态发展
生态发展直接决定了ETH的使用场景和需求强度,是价格上涨的根本动力。作为全球最大的智能合约平台,它被用于DeFi(去中心化金融)、NFT、Layer2等场景。DeFi的发展为以太坊网络带来了巨大的应用场景,提升了其价值,使ETH价格重回涨势,最终在2021年创下接近4,800美元的历史新高。根据DeBank,DeFi数据平台统计,截至2025年8月,以太坊上的DeFi锁仓量(TVL)约为280.00亿美元,占全球DeFi总锁仓量的55%,大量用户需要ETH支付手续费或作为抵押品,直接推高需求。
2、技术进步
技术演进对以太坊(ETH)价格的影响主要体现在供需和市场预期两方面:当以太坊完成重大升级(如“合并”从PoW转向PoS、EIP-1559销毁机制上线、Layer2扩容方案落地)时,网络性能提升、能耗下降、通胀率降低,这些改进增强了ETH的稀缺性与实用性,通常会提升投资者信心并推动价格上涨;相反,如果技术升级推迟、出现安全漏洞或扩容效果不及预期,则会削弱市场信心,引发资金外流并压低价格。因此,技术变化既是ETH价格的重要驱动因素,也是决定其长期价值能否兑现的核心变量。
3、公链竞争
公链之间的竞争对以太坊(ETH)价格影响显著。以太坊作为最早的大规模智能合约平台,拥有先发优势和庞大生态,但随着Solana、Avalanche、Polkadot等高性能公链崛起,它们在交易速度、手续费和用户体验上不断追赶甚至超越以太坊,分流了部分开发者与资金,从而削弱了ETH的需求和价格支撑。同时,竞争也对以太坊形成倒逼效应,促使其加快Layer2扩容、以太坊2.0升级 等技术进步,增强长期竞争力。总体而言,若新公链在性能和生态上快速崛起,可能对ETH价格形成压力;但如果以太坊能持续保持开发者活跃度和生态优势,竞争反而会凸显其龙头地位,长期利好ETH价值。
4、市场情绪
加密货币市场情绪波动大,短期价格受新闻、政策、投资者预期影响明显。比如以太坊升级、大机构入场(如ETF获批)等利好消息会推高情绪。监管政策收紧、技术漏洞等利空消息会打击信心。例如2022年以太坊某DeFi项目被黑客攻击后,ETH单日跌幅达8.3%。
5、宏观经济
宏观经济环境对以太坊(ETH)价格的影响往往体现在资金流动性和风险偏好两个层面。当全球进入宽松周期(如美联储降息、美元流动性充裕)时,市场风险偏好上升,投资者倾向于加大对高风险资产的配置,ETH作为新兴资产之一通常受益显著,价格容易进入上行周期;相反,当通胀高企、央行加息、美元走强时,市场风险偏好下降,资金从加密资产流出,ETH价格往往承压。与此同时,宏观经济事件如地缘冲突、金融危机或经济衰退预期,也会强化避险情绪,导致ETH被抛售甚至剧烈下跌。总体而言,ETH价格与宏观经济环境高度相关:宽松和增长有利于价格上涨,而紧缩与风险收缩则往往引发价格回调。
6、监管政策
监管政策对以太坊(ETH)的价格影响极为显著。一方面,积极的监管措施(如美国批准ETH ETF、欧洲推出MiCA框架)能提升市场信心,吸引机构资金流入,从而推动ETH价格上涨;另一方面,限制性政策(如中国禁止加密货币交易与ICO)会直接打击需求,造成投资者恐慌抛售,引发价格下跌。同时,监管不确定性(如美国SEC对ETH是否为证券的模糊态度)会增加市场波动,使ETH更容易出现剧烈的涨跌。整体来看,监管既是ETH价格的重要催化剂,也是主要风险来源,积极清晰的监管环境往往利好价格,而负面或模糊的政策则容易引发回调。
7、ETH供给
ETH的供给量受两方面影响,一个是新发型数量,一个是基础费用销毁数量。用户支付基础费用的ETH代币将被永久地从总供应量中移除。如果基础费用足够高且“销毁”量超过新发行量,则ETH总供应量会随着时间的推移而下降,从而使ETH进入通缩。反之,则会陷入通胀。以太币的通胀率预计将维持在0%至1.5%的低水平,甚至在高网络活跃期转为通缩,主要受PoS质押比例增长和EIP-1559燃烧机制的影响。
(六)ETH的持有者结构
链上持币分布从链上数据看,ETH的持币呈现“长尾”特征:少数地址持有大量ETH,而绝大多数地址余额很小。截至2025年6月底,排名前10的大户地址合计持有约20%–25%的ETH供应。其中包括一些特殊地址,如以太坊2.0质押合约(存放用于质押的超过3,600万ETH)和一些交易所冷钱包。这部分ETH虽集中在地址上,但实际属于众多质押者或交易所用户,并非单一主体控制。撇除智能合约和交易所托管,真正的巨鲸个人/机构地址仍对ETH供应有显著占比。据Chain analysis等报告,在2022年约有不到500名巨鲸(持币逾1万ETH)合计持有约39%的供应量。不过随着时间推移,这种集中度在下降,新ETH不断分散给更多参与者。
传统金融领域对ETH的态度经历了从观望到逐步接受的变化。早在2021年,加拿大和欧洲一些资产管理公司就推出了以太坊现货ETF或ETN产品,让投资者通过股票账户获取ETH价格敞口。美国方面具有标志意义的事件是2024年7月,美国证券交易委员会(SEC)首次批准以太坊现货ETF上市。当月BlackRock、灰度、富达等9家机构旗下的ETH现货ETF在纽交所、纳斯达克等交易所同步上市交易,首日成交量合计超过10亿美元。其中交易最活跃的是灰度的ETF(日成交额逾4.5亿美元),BlackRock的iShares ETF约2.45亿美元,富达约1.37亿美元。如此热烈的首秀反映出市场对以太坊投资产品的强劲需求。除了金融产品,直接将ETH纳入资产负债表的上市公司数量也有所增加。这些企业多数是区块链或科技公司,视ETH为战略资产或流动性储备。根据2025年7月的数据,大约有58家机构(包含上市和私营)公开持有ETH,总持仓约865,000枚,价值约32亿美元。
(七)ETH属于商品而非证券
证券定义为投资金钱于共同企业,期望从他人努力中获利。将ETH视为商品,因为它具有可互换性和活跃交易特性,类似于黄金、石油或大豆等传统商品。这些资产不是由单一实体发行,而是通过市场供需驱动价值。
ETH被用作“燃料”支付以太坊网络的Gas费,类似于商品的实用价值。它不是代表股权或债务的证券,而是像能源或原材料一样,用于实际网络操作。这与比特币类似。以太坊从PoW到PoS的转变一度引发证券辩论,因为staking类似于分红,但监管机构最终确认PoS不改变其商品本质。相反,这增强了其作为商品的可持续性,没有“从他人努力获利”的中心化元素。
在判断一种加密资产究竟是证券还是商品时,最核心的逻辑其实很简单:要看它更像“股票”还是更像“数字黄金/燃料”。如果它的发行方式、运营模式和价值来源都高度依赖一个中心化团队,并且投资者买它就是为了靠别人努力来赚钱,那它就很可能被监管机构(如美国SEC)视为证券;反之,如果它本身就是一个去中心化网络的原生资产,承担支付或运行功能,不依赖某个公司操盘,也没有承诺投资回报,那么它更倾向于被认定为商品。比特币和以太坊就是后者的典型案例。
比特币从诞生之初就没有任何募资环节,也没有一个公司可以操控,所有人都可以通过算力挖矿参与,它更像“数字黄金”,主要用作储值和支付。ETH虽然早期有代币销售,但经过多年发展后,其网络已足够去中心化,价值主要来自其在智能合约和DApp生态中的使用功能,而非“依赖某团队让它涨价”。正因如此,美国商品期货交易委员会(CFTC)将比特币和以太坊都界定为“商品”,SEC官员也多次公开表示ETH不应被视为证券。
与之相对的是XRP(瑞波币)等案例。Ripple公司一开始就大量发行和销售XRP,相当于募资,买家之所以购买XRP,很大程度上是因为相信Ripple公司会推动银行和支付机构采用,从而让XRP升值。换句话说,投资者的盈利预期高度依赖Ripple公司的努力,这就和购买一家公司的股票类似,因此SEC起诉Ripple,认定XRP属于证券。再比如很多ICO代币,都是项目方先发白皮书,然后募资卖币,承诺将来平台做大代币会升值,这也典型符合证券的特征。
总结来看,判断的核心在于三点:一是有没有募资;二是有没有中心化团队持续操盘;三是投资者买代币的动机是消费/使用还是纯投资获利。比特币和以太坊因其高度去中心化、具备支付和运行功能,被监管机构普遍视为“商品”;而许多通过ICO或募资发行、价值高度依赖团队推动、投资者主要期待升值的代币(如XRP、BNB、ADA、SOL、MATIC等),则更容易被认定为“证券”。换句话说,如果一种代币像“数字黄金”或“燃料”,本身有实际使用价值,就倾向是商品;如果它更像“公司股票”,投资者买它只是依赖团队让价格上涨,那它就可能被认定为证券。这一区分不仅影响法律监管路径,也直接决定了这些代币未来的市场空间与合规前景。
作为ETH的主要对手,Solana在合规道路上相比以太坊面临更大的挑战。核心在于美国SEC目前对其“证券”属性的定性,以及由此引发的在ETF审批、市场基础设施成熟度、网络去中心化和生态稳定性等方面的滞后。但监管环境和技术发展都在变化,SOL的合规前景并非一成不变。对于投资者和关注者来说,密切关注美国监管机构的政策动向、SEC对ETF申请的处理结果,以及Solana网络本身的技术进步和生态发展至关重要。
三、以太坊的前景分析
(一)竞争优势
1、全球最大开发者社区与项目生态
截至2024年,以太坊拥有约16,700名新开发者(是Polygon的3倍、Solana的4倍),且2年以上经验的“老开发者”占比超70%。这种人才优势如同手机应用商店的早期开发者群体,支撑了超过31,500个项目在以太坊上运行(涵盖DeFi、NFT、DAO等领域)。例如,去中心化交易所(DEX)Uniswap和借贷协议Aave均诞生于以太坊,其生态复杂性和创新性远超其他公链。

数据来源:DeBank、DuneAnalytics链上数据统计
2、扩容升级显著降低使用成本
2024年Dencun升级后,以太坊主网平均Gas费从86美元降至0.39美元(降幅95%),Layer2网络(如Polygonzk EVM)的交易费用更是降低了2-5倍。这相当于交通拥堵缓解,原本高峰期打车费用高昂,现在费用大幅下降,吸引更多用户使用。例如,Base链在升级后每日活跃用户增长560%,交易量提升540%。
3、机构资金与企业级应用落地
尽管2024年第四季度市场份额降至11.8%,但以太坊主网总锁仓价值(TVL)在2024年12月达到775亿美元(同比增长269%)。摩根大通、微软等企业加入以太坊企业联盟(EEA),推动供应链金融、数字身份等场景落地。这类似于老牌电商平台,虽然面临新竞争者,但核心用户和交易量仍在增长。
(二)风险因素




四、机构屯购ETH的原因
以太坊正经历一场从散户到机构的历史性“换庄”,市场主导力量悄然更迭,传统金融机构通过ETF等渠道大量吸纳ETH。2025年第二季度,机构投资者通过ETF单季就增持了38.8万枚ETH,总投资敞口达24.4亿美元。与此同时,企业财库和ETF已积累超过1,000万枚ETH,价值近400亿美元。截至2025年7 月 30 日,贝莱德 ETF(ETHA)持有超过 300 万枚 ETH,价值约 113.6 亿美元。
机构屯购ETH的核心逻辑,是看好其“生态不可替代性+技术升级红利+资产稀缺性+合规认可度”的组合价值。就像投资者重仓核心商圈的优质资产——短期可能受市场波动影响,但长期随客流(用户)、配套(技术)、政策(合规)完善,价值大概率稳步增长。2024年全球机构ETH持仓总量达580.00亿美元,同比增长68.50%,数据印证了机构对以太坊长期价值的认可。
(一)具备成为金融基础设施的条件
稳定性强大:以太坊在金融领域展示了卓越的稳定性,在过去十年中从未经历过任何停机时刻。其所有权也高度分散,几乎不可能被恶意操控。相比之下,Solana在历史上经历过大约 10 次超过 5 小时的停机,其中最长的一次停机时长达 30 小时。而TRON的27个超级节点和BNB Chain的大约40个节点与以太坊近百万个验证者相比,去中心化程度不够高。这也是为什么目前大部分去中心化应用还是部署在以太坊上。
技术成熟高:以太坊L2比竞争性L1更快、更便宜、互联性更强以太坊L2生态系统以非凡的速度扩张,形成了一个充满活力、模块化的高性能链网络,它们都锚定于以太坊的安全性与经济性。德意志银行(通过zkSync和Memento)、索尼(通过Soneium)、瑞银、Coinbase(通过最大的L2 Base)、Kraken(通过Ink)以及World Chain(由OpenAI的Sam Altman联合创立)等全球主要实体都在积极部署或开发定制化的L2解决方案。最初的快速增长导致了碎片化,因为每个L2独立运行,给整个生态系统带来了摩擦。新一代的互操作性标准正在陆续推出,将这些Layer-2链重新连接成一个有凝聚力的以太坊体验。
可信赖的中立基础设施:以太坊纯粹由透明、可审计的代码管理。不受公司利益、政治压力或中心化个性的影响。这种可信中立性确保了公平性、可预测性,并消除了交易对手风险。
无与伦比的市场份额:以太坊生态系统承载了所有稳定币的60%和代币化真实世界资产(RWA)的82%,包括代币化国债和信用工具。大多数基于区块链的金融活动已存在于以太坊上。
最安全的开发者工具:以太坊虚拟机(EVM)在其在更广泛的加密生态系统中的受欢迎程度和采用率方面类似于JavaScript。它已被充分理解,并在过去十年中通过无数高价值的金融应用进行了实战测试。
监管成熟度:以太坊是全球机构实体和监管机构最广泛采用、法律上最被理解的区块链。
(二)稳定币和RWA的飞速发展
稳定币和RWA的快速扩张,正在改变以太坊的战略地位。截至2025年,市场上新推出的美元稳定币数量已接近 180~190 种,涵盖法币全额储备型、算法稳定币以及以RWA(现实世界资产)抵押的新型产品。稳定币未来必然大幅发展,因为它解决了全球金融对美元的高需求、获得了日益成熟的合规保障、具备跨越加密与传统金融的应用场景,以及拥有传统美元无法替代的效率与可编程优势。这四股力量叠加,使稳定币的扩张呈现高度确定性,未来规模有望从千亿美元迈向数万亿美元,成为数字金融的关键基础设施。德勤(Deloitte)则预测,未来五年内代币化资产将达到2万亿美元,并特别指出,仅代币化房地产一项,到2035年就可能达到4万亿美元的规模。以太坊已经成为稳定币、高价值代币化资产和机构区块链基础设施的默认平台。目前,超过80%的代币化资产存在于以太坊上。
稳定币发行方和RWA项目大多选择以太坊作为底层结算和资产映射平台,这意味着每一笔稳定币流通、每一份链上债券或房地产凭证,都需要依赖 ETH 作为 Gas 来运行合约和清算交易。随着规模膨胀,机构不仅要确保链上操作顺畅,更会把 ETH 视作关键的“生产资料”与长期战略储备,就像石油之于工业一样必不可少。尤其在 DeFi、支付和资产代币化愈发成为主流金融基础设施时,ETH 的稀缺性和通缩属性(EIP-1559销毁机制、质押锁仓)进一步放大了其价值支撑,使机构在布局稳定币和 RWA 的同时,不可避免地囤积 ETH,以保障未来的结算成本与生态话语权。
目前超过80%的代币化资产存在于以太坊生态系统内。其韧性、可信中立性和可编程性使其成为唯一能够支持未来复杂、可编程和全球可扩展金融服务以及广泛经济基础的平台。截至2024年Q4,以太坊上运行的DApp超31,500个,DeFi总锁仓量(TVL)达775.00亿美元,占全球公链DeFi总量的58.20%,远超第二名Solana的4.30%。灰度(Grayscale)作为大型机构资管平台,其以太坊信托基金(ETHE)持仓量长期稳居加密资产信托首位,2024年规模达185.00亿美元,占其总管理规模的42.30%。这种“屯购”本质是看好以太坊生态的“客流量”——用户越多,ETH作为网络燃料的需求越稳定,价值越有支撑。
(三)机构级合规与认可度提升
随着以太坊被更多国家纳入合规框架,机构屯购的“政策风险”降低。欧盟MiCA法规将ETH归类为“实用型加密资产”,美国SEC虽未明确表态,但允许合规交易所(如Coinbase)上架ETH现货交易。这种认可度如同“商圈获得政府颁发的‘重点商业区域’认证”,吸引正规机构入场。
机构通过屯购ETH深度参与生态,就像企业在认证商圈购买资产后,既能享受增值,又能便捷开展业务(如发行链上债券、数字资产)。2024年,以太坊企业联盟(EEA)成员增至200+家,包括摩根大通、英特尔等巨头,成员企业在以太坊生态的年度投入超15.00亿美元。贝莱德的以太坊现货ETF(ETHA)创造了历史纪录,该基金在推出后短短10天内,资产管理规模从50亿美元猛增至100亿美元,成为全球史上第三快突破百亿美元规模的ETF。
(四)兼具黄金和债券属性
以太坊之所以独特,在于它同时具备“黄金”和“债券”的双重属性。作为“数字黄金”,ETH 通过 EIP-1559 的销毁机制和质押锁仓效应,使其在网络使用越频繁时越稀缺,形成类似黄金的抗通胀逻辑,并因其在稳定币、DeFi、RWA 等生态中承担结算与抵押的核心角色,而被机构和投资者视为长期储值工具;它像黄金一样,是整个加密金融体系的价值锚点。而作为“数字债券”,ETH 在 PoS 机制下可被质押,持有者能获得 3%–5% 的年化收益,这部分现金流来源于出块奖励、交易小费以及 MEV 收入,类似于债券的票息收益,赋予 ETH 稳定的收益属性。换句话说,ETH 既有黄金的稀缺与避险功能,又有债券的现金流与回报特征,二者结合让它既能在市场动荡时充当储备资产,又能在平稳阶段产生稳定回报。这种“双重身份”使得 ETH 不只是一个投机标的,而是数字经济中的核心金融资产。
随着稳定币、RWA 以及未来 AI 应用的扩张,对 ETH 的需求将不断增长,其“黄金+债券”属性也会被进一步放大,从而使以太坊在数字金融体系中的战略地位愈发稳固。在全球央行宽松政策背景下,机构将ETH视为“抗通胀的另类资产”,类似配置黄金对冲法币贬值。IMF报告显示2024年全球平均通胀率预计为5.8%,2024年ETH价格涨幅约为46.1%,展现了其作为数字资产在经济动荡环境中的强劲表现。
(五)AI的快速发展必将带动ETH
人工智能的快速发展必然会推动以太坊的成长。为AI 应用在数据确权、算力交易、训练结果验证和微支付等环节,都需要一个安全、去中心化、可编程的结算层,而以太坊恰好具备成熟的智能合约体系、庞大的资金流动性和完善的 Layer2 扩容能力,能够承载这些高频且复杂的场景。随着稳定币、RWA 以及 AI 驱动的去中心化市场不断涌现,对 ETH 的需求将持续增加,ETH 不仅是网络运行的“燃料”,更会成为 AI 时代数字经济的关键资产,其价值将因 AI 的落地应用而不断提升。
(六)加密企业密集上市
稳定币Circle于6月初登陆纳斯达克,上市当日涨幅超过200%,引发市场资金对于币股的高度热情。多家加密企业透露其纳斯达克上市计划。彼得·蒂尔参与投资的加密资产交易所Bullish Global、老牌交易所Kraken、加密资产管理公司Galaxy Digital、加密货币托管和机构服务商Bitgo、加密挖矿设备制造商Bgin Blockchain等均有上市计划,部分已经提交上市申请。这些项目的陆续上市,将创造持续的资金热点,将有更多资金关注到加密资产,参与其中。
五、以太坊研究小结
在过去十年中,以太坊从一个创新的区块链概念发展为支撑数千亿美元市值和数百万用户的网络。它引入的智能合约技术突破了传统区块链的应用界限,原本用于简单的资金转账,如今已经延伸到金融、艺术、治理等多个领域。
以太坊的经济机制不断优化。通过EIP-1559和权益证明(PoS),逐步实现了从高通胀向接近零甚至通缩的货币模型转变。同时,质押机制为ETH持有者提供了参与网络安全和获取回报的途径,推动了良性循环的“经济共同体”形成。以太坊的生态系统也在不断扩展,DeFi和NFT应用的繁荣展示了去中心化的强大潜力。监管环境从不明确逐渐趋向清晰,以太坊积极拥抱合规,成功在传统金融和加密经济之间架起了桥梁。美国批准ETH ETF和机构配置ETH的不断增加正是这一趋势的体现。
然而,以太坊也面临着一些挑战。Solana、Tron、BSC等公链以各自特色(高性能、低费用或特定应用优势)争夺市场,这些公链不仅在性能上碾压以太坊L1,甚至连以太坊寄予厚望的L2也难以企及。以太坊的开发者社区虽仍庞大,但增长已经停滞,而Solana和Sui的开发者数量却在快速攀升,以太坊的“先发优势”正逐渐被“后发制人”所取代。虽然竞争对手层出不穷,但以太坊凭借先发优势和强大的社区支持,仍保持着市场领先地位。尽管前路可能会遇到挑战,但以太坊凭借其社区的凝聚力和开发者的韧性,过去的表现已经证明了其长期成功的潜力。无论市场如何变化,以太坊的核心开发始终没有停滞,这为其未来的发展提供了坚实保障。
展望以太坊的中长期发展,整体上可以持审慎乐观的态度。在乐观情景下,它有潜力成为数字经济的核心信任基础,ETH作为价值载体融入主流经济体系;即使在中性情境下,以太坊依然会是加密领域的基石之一,与其他技术一起推动商业和社交模式的创新。
免责声明:观点分享,不构成任何具体的投资建议。市场有风险,投资需谨。作者对这些信息的准确性和完整性不作任何保证,如相关内容引发争议,请联系后台处理
更多精彩详见公众号“凌创觉远”









评论