如果优哩哩是正规项目,会员们用usdt参与跨境电商犯法吗?
震哥吃软不吃硬,项目方投诉正说明文章戳中要害。他们越投诉,震哥曝光越猛——旧文叠新文,触发流量机制疯狂+1!
震哥曝光的盘子全是非法骗局,目标就俩:帮会员止损,让黑心盘手少捞钱。看,投诉又给文章数+1!对了,还有很多媒体会采集我的文章,文章会有多少,真的没法计算咯。


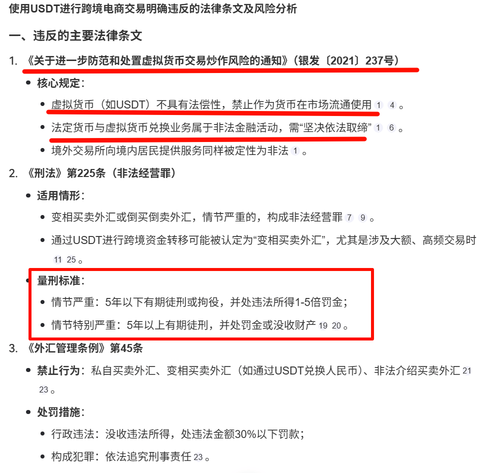
使用USDT进行跨境电商交易明确违反的法律条文及风险分析
一、违反的主要法律条文
《关于进一步防范和处置虚拟货币交易炒作风险的通知》(银发〔2021〕237号)
核心规定:
虚拟货币(如USDT)不具有法偿性,禁止作为货币在市场流通使用。
法定货币与虚拟货币兑换业务属于非法金融活动,需“坚决依法取缔”。
境外交易所向境内居民提供服务同样被定性为非法1。
展开全文
《刑法》第225条(非法经营罪)
适用情形:
变相买卖外汇或倒买倒卖外汇,情节严重的,构成非法经营罪。
通过USDT进行跨境资金转移可能被认定为“变相买卖外汇”,尤其是涉及大额、高频交易时。
量刑标准:
情节严重:5年以下有期徒刑或拘役,并处违法所得1-5倍罚金;
情节特别严重:5年以上有期徒刑,并处罚金或没收财产。
《外汇管理条例》第45条
禁止行为:私自买卖外汇、变相买卖外汇(如通过USDT兑换人民币)、非法介绍买卖外汇。
处罚措施:
行政违法:没收违法所得,处违法金额30%以下罚款;
构成犯罪:依法追究刑事责任

版权声明:如无特殊标注,文章均为本站原创,转载时请以链接形式注明文章出处。








评论